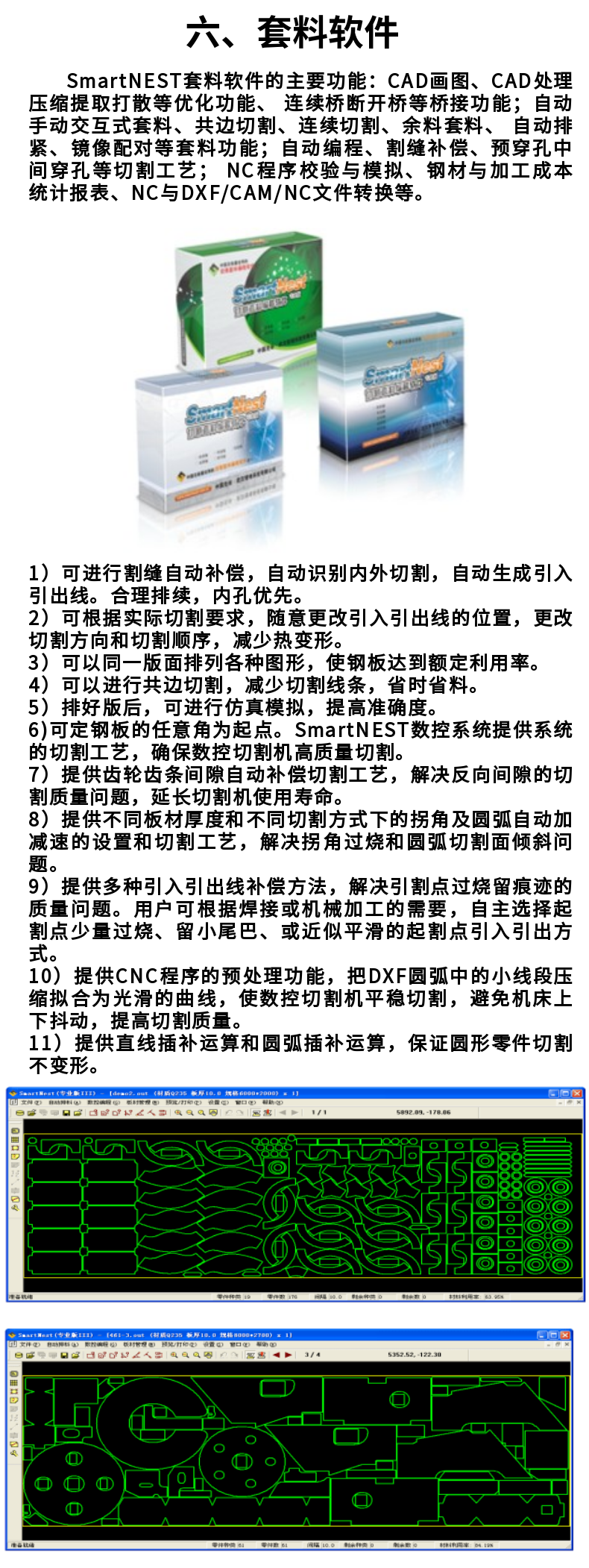
-
详细信息
一、设备简介
广创易胜GS系列数控火焰切割机,是金多利公司旗下的广创易胜品牌为金属板材切割加工而自行开发研制的一种高能效钢板自动切割下料设备,可纵向和横向直线切割,也可在平面内切各种直线、圆弧、非圆弧曲线的组合图形。
广创易胜GS系列数控火焰切割机有数控系统、驱动系统、控制系统、机械传动系统、火焰切割系统、套料软件组成,主要用于金属板材平面各种形状的火焰切割,人机界面友好,操作简单,自动化程度高,切割精度高,切割质量好,动态稳定性好。数控系统、伺服系统,电器系统、火焰切割系统采用主流品牌,性能好,可靠性高。广泛应用于机械制造,金属结构,造船业,起重运输,建筑钢模,重型机械,压力容器、化工机械,锅炉制造,机车制造,石化设备、矿山机械等。
金多利专注焊接、切割、除尘设备及相关配件的生产销售,是成都华远焊机、德国泛音空心钻机、广创易胜钢构设备的战略合作伙伴,为用户提供焊机、等离子切割机、数控切割机、激光切割机、焊割除尘设备、焊割配件、五金工具,承接焊接切割及钢构设备的维修,长期备有出租的焊机及等离子切割机,可满足工地及工厂的租赁需求。欢迎随时咨询数控切割机,龙门式数控火焰切割机,相贯线切割机,方管数控切割机,龙门数控切割机,便携数控切割机,龙门管板切割机,我们将竭诚为您服务。
-
您可能感兴趣
扫一扫,手机浏览


















